Rok: 2024, kategoria: D, nr projektu:

Uniwersalne zabezpieczenie zasilania radiostacji 13,8V oparte o LTC4368

Uwaga! Ten tekst nie został jeszcze sprawdzony i upiększony. Jeśli już jest piękny i nie zawiera błędów, martwych linków i innego badziewia, dodaj proofread: yes do sekcji flag artykułu.

Uniwersalne zabezpieczenie zasilania radiostacji 13,8V oparte o LTC4368

Układ został opracowany z myślą o modernizacji zasilacza Icom PS-55, ale szybko zdałem sobie sprawę z szerokiego wachlarza zastosowań. Układ LTC4368 został opracowany przez firmę Analog Devices. Jego użycie pozwala zbudować zabezpieczenie przed zbyt niskim, zbyt wysokim napięciem oraz uchroni odbiornik przed poborem zbyt dużego prądu. Dodatkową zaletą jest wbudowany mechanizm tłumienia tętnień sieci 50/60Hz. Do działania kość wymaga zaledwie parunastu elementów zewnętrznych!

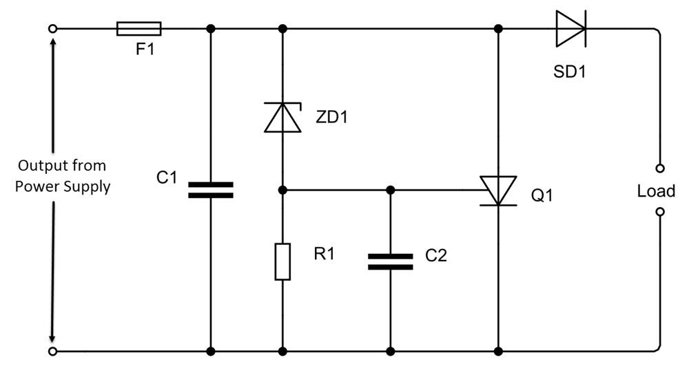
Wyobraźmy sobie, że używamy zasilacza liniowego 13,8V w którym któryś z tranzystorów ograniczających napięcie zostaje przebity. W rezultacie na wyjściu pojawi się pełne napięcie niestabilizowane.

Jeżeli zasilacz jest wyposażony np. w układ crowbar widoczny na obrazku powyżej to powinien on w ok. 100ms przepalić bezpiecznik i zapobiec dalszym uszkodzeniom powodowanym przez wysokie napięcie. Lecz co się stanie jeśli takiego zabezpieczenia nie ma bądź np. z powodu wadliwego styku na bramce nie zostanie wyzwolony tyrystor?

Przenieśmy się na chwilę poza mury domu. W naszym gronie jest przynajmniej garstka osób zasilajacych transceiver z akumulatora samochodowego przy pracy terenowej. Na pewno komuś zdażyło się zostawić załączone radio, położyć się spać a po przebudzeniu nie być w stanie uruchomić silnika. Ustawiając próg zadzialania zabezpiecznia przed zbyt niskim napięciem na np. 11,5V chronimy się przed tego typu nieprzyjemną niespodzianką.

Omówmy zatem działanie układu.

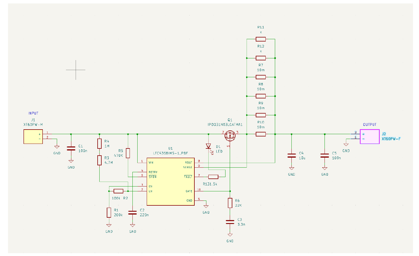
Rezystory R1-R4 służą do ustawiania progu zadziałania zabezpieczeń OVP oraz UVP. Ich wartości można wyliczyć z przygotowanego przeze mnie arkusza kalkulacyjnego: https://docs.google.com/spreadsheets/d/1JJixLXgRfEJ9zyeao0jM5kgU5lX_FztHwGI2o6z92 GI/edit?gid=0#gid=0 Kondensator C2 ustala czas po jakim układ będzie próbował ponownie otworzyć MOSFET po zadziałaniu zabezpiecznia nadprądowego. Na płytce przewidziano 6 miejsc na rezystory bocznikujące. Umożliwia to zastosowanie popularnych rezystorów 0,1Ohm. Zabezpieczenie uruchamia się gdy spadek napięcia na rezystorze wyniesie 50mV. Zatem montując jeden rezystor 0,1Ohm ustawiamy próg zadziałania zabezpieczenia na 5A, montując 2 ustalimy zabezpieczenie na 10A itd. MOSFET został dobrany tak, żeby pracował w obszarze SOA przy prądzie ok. 22A i napięciu 14V wystarczającym dla większości transceiverów o mocy 100W.

Kondensator C3 ogranicza prąd rozruchowy przy uruchamianiu MOSFETa. Dioda D1 sygnalizuje zadziałanie zabezpiecznia. Układ został wykonany na dwuwarstwowej płytce z laminatu FR-4. Z uwagi na duże prądy występujące w ukladzie zastosowano vias stitching. Na płytce umieszczono dwa gniazda XT60 które umożliwiają łatwe podłączenie układu w terenie.

Układ złożony ze sprawnych elementów powinien działać od razu. Po złożeniu należy sprawdzić poprawność działania OVP, UVP oraz OCP.

Do sprawdzenia działania zabezpiecznia nadprądowego można użyć kilku żarówek od świateł długich (12V 60W) połączonych równolegle lub sztucznego obciążenia. Na zdjęciu widać zmontowany i uruchomiony układ na wcześniejszej wersji PCB. Niestety na płytce był błąd – jedno gniazdo XT 60 było odwrócone. Po przylutowaniu go od spodu układ zadziałał poprawnie.

Dokumentacja konkursowa

Ostatnia aktualizacja: